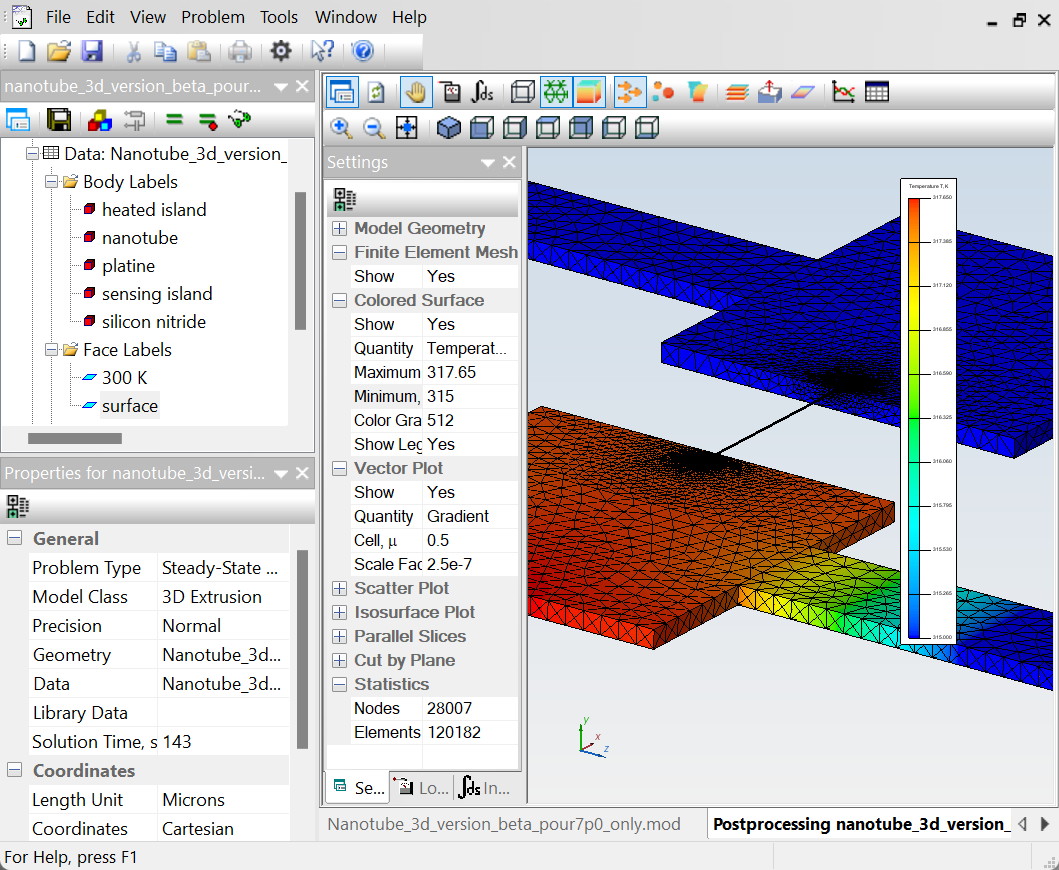
Funktionen
Mit dem Erscheinen der QuickField™ -Software können Sie eine leistungsstarke Software zu wettbewerbsfähigen Kosten nutzen. QuickField™ ist eine Finite-Elemente-Berechnungssoftware zur Lösung vieler linearer oder nichtlinearer Probleme im Elektromagnetismus. Die offizielle QuickField™ -Website ist: www.quickfield.com
Funktionen
|
|